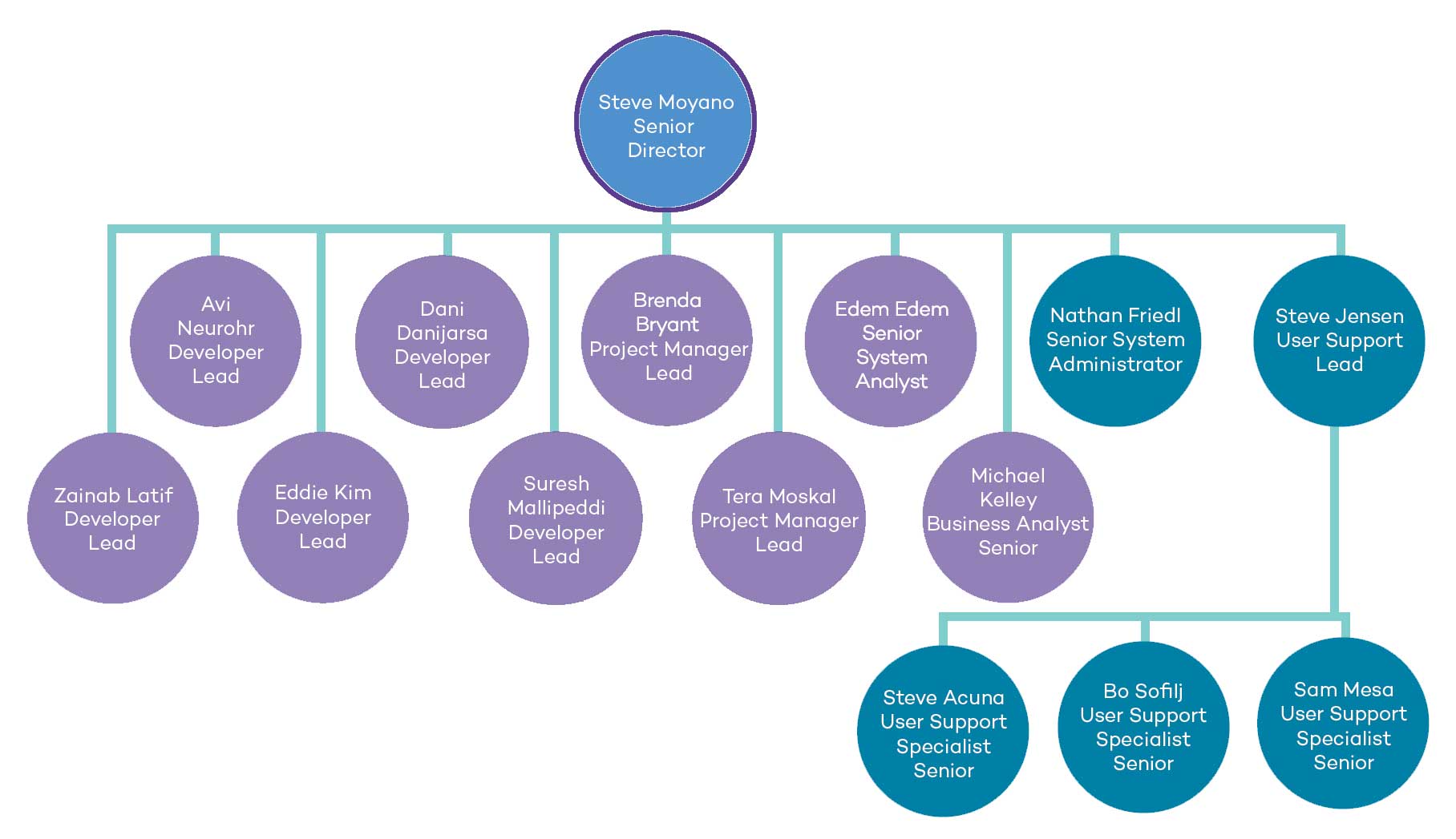
Our Team

Steve Moyano
Senior Director, Research IT Strategy and Operations
smoyano@northwestern.edu
847-467-4269
Steve Acuna
Technical Support Specialist Senior
s-acuna@northwestern.edu
312-503-0894
Brenda Bryant
Lead Project Manager
b-bryant@northwestern.edu
847-467-4234
Dani Danijarsa
Lead Developer
mdanijarsa@northwestern.edu
847-467-6582
Edem B. Edem
Systems Analyst Senior
edem@northwestern.edu
312-503-1807
Nate Friedl
Senior System Administrator
nate@northwestern.edu
Steve D. Jensen
User Support Specialist Lead
steve.jensen@northwestern.edu
847-467-0231
Eddie Kim
Lead Developer
eddie.kim@northwestern.edu
847-467-0392
Michael S. Kelley
Senior Business Analyst
m-kelley@northwestern.edu
312-503-0126
Zainab Letif
Senior Developer
zainab.latif@northwestern.edu
847-467-1174
Suresh Mallipeddi
Lead Developer
s-mallipeddi@northwestern.edu
847-467-6402
Tera Moskal
Lead Project Manager
t-moskal@northwestern.edu
847-467-4269
Avi Neurohr
Lead Developer
a-neurohr@northwestern.edu
312-503-6236
Bo Sofilj
Technical Support Specialist Senior
bo@northwestern.edu
847-491-2985
User Support Specialist Senior
samuel.mesa@northwestern.edu
847-467-7336